Thursday February 2026

হটলাইন

সেবা এবং ধাপ

নং শিরোনাম সেবার ধাপ কার্যকলাপ
  
সিটিজেন চার্টার দেখুন
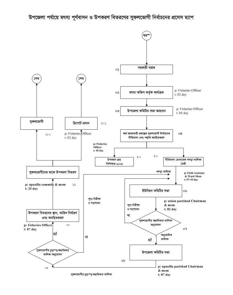
সরণী-১ দেখুন
দেশী প্রজাতির মৎস্য সংরক্ষণ ও সম্প্রসারনের সহায়তা সেবা প্রদান। দেখুন
বাণিজ্যিক ভিত্তিতে জনগণকে মাছ চাষে উদ্বুদ্ধকরণ কারিগরি সহায়তা সেবা প্রদান। দেখুন
মৎস্য চাষের আধুনিক উপকরণ ও যন্ত্রপাতি সংগ্রহে সংশ্লিষ্ট জনগণকে সহায়তা প্রদান। দেখুন
মৎস্য চাষ সম্প্রসারণের লক্ষ্যে ব্যক্তি প্রতিষ্ঠানকে মৎস্য ঋণ প্রাপ্তিতে সহায়তা প্রদান। দেখুন
অফিসে আগত মৎস্য চাষীদের মৎস্য চাষ বিষয়ক পরামর্শ সেবা প্রদান। দেখুন
মৎস্য চাষ বিষয়ক বিষয় ভিত্তিক প্রশিক্ষণ/মত বিনিময় সভা আয়োজনের মাধ্যমে সম্প্রসারণ সেবা প্রদান। দেখুন
দেখছেন ১ থেকে ৮ পর্যন্ত, মোট ৮ এন্ট্রি

এক্সেসিবিলিটি

স্ক্রিন রিডার ডাউনলোড করুন